移至網頁之主要內容區位置
::: 臺北市文山區興華國民小學

公告彙整

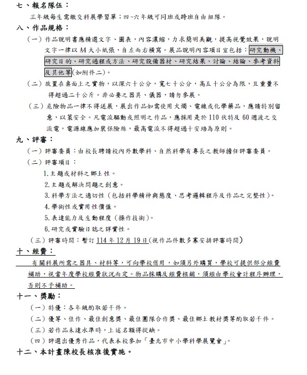
114學年度「我是興華小博士」科展實施計畫

{{ $t('FEZ002') }} 教務處|



{{ $t('FEZ003') }} Invalid date

{{ $t('FEZ014') }} 1763-08-14|

{{ $t('FEZ004') }} 2025-10-15|

{{ $t('FEZ005') }} 64|