移至網頁之主要內容區位置
::: 臺北市文山區興華國民小學

公告彙整

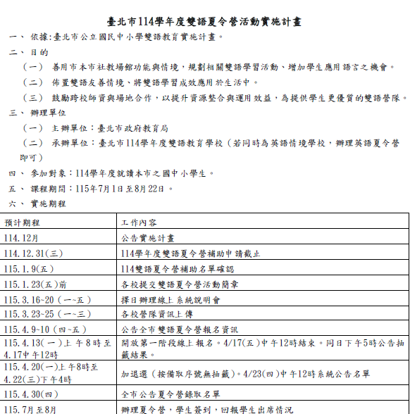
臺北市114學年度雙語夏令營活動實施計畫

{{ $t('FEZ002') }} 教務處|

本校未辦理雙語夏令營活動,如欲參加,請參考下列期程,並搜尋「文山區雙語國小」

,注意各校辦理時間,並自行報名!

 

 



{{ $t('FEZ003') }} Invalid date

{{ $t('FEZ014') }} Invalid date|

{{ $t('FEZ004') }} 2026-03-05|

{{ $t('FEZ005') }} 18|