{{ $t('FEZ002') }} 學務處|
親愛的家長您好:
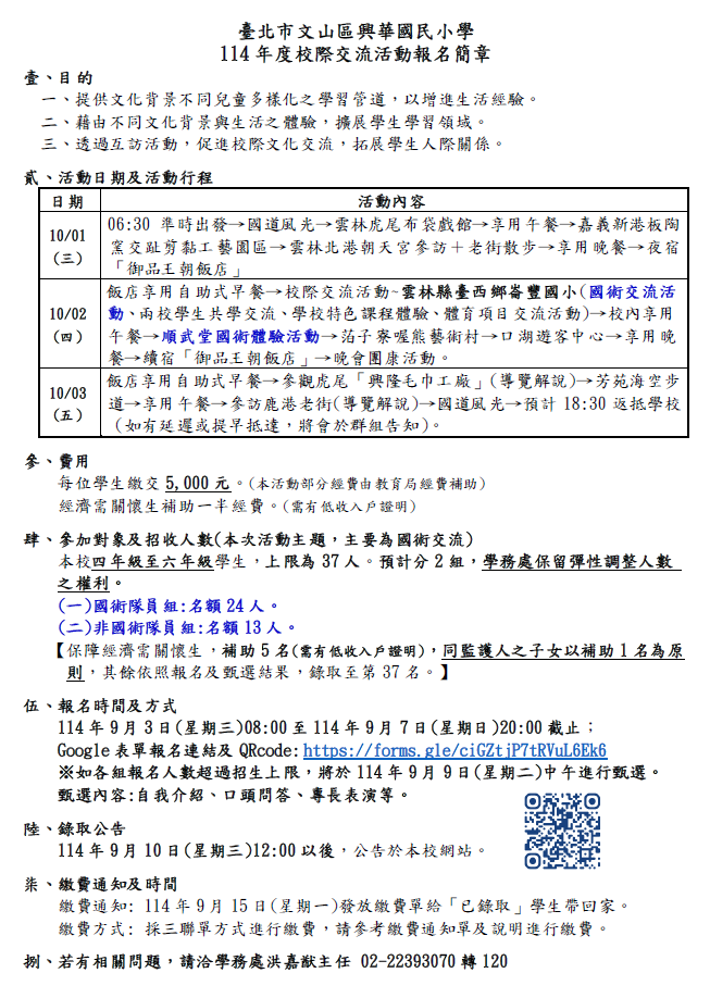
興華國小誠摯地邀請四~六年級學生參加114年度校際交流活動,內容包含雲林在地教育、國術文化體驗、雲林縣台西鄉崙豐國小共學交流、學校特色課程體驗、體育項目交流活動、雲林布袋戲館、板陶窯交趾剪黏工藝園區、北港朝天宮、萡子寮喔熊藝術村、興隆毛巾工廠、芳苑海空步道、鹿港老街古蹟巡禮等,透過互訪活動,促進校際文化交流,拓展學生人際關係。報名前煩請家長先詳閱以下注意事項:
★活動期間:10/1(三)~10/3(五)。
★開放報名:9/3(三)08:00開始~9/7(日)20:00截止。
★參加對象:本校四~六年級學生。
★招生人數:國術隊24人、非國術隊13人,共37人(含補助低收入戶5名,同監護人之子女以補助1名為原則)。
★甄選方式:如各組報名人數超過招生上限,將於9/9(二)中午進行甄選。
★甄選內容:自我介紹、口頭問答、專長表演等。
★錄取公告:9/10(三)12:00以後,公告於本校網站首頁。
★繳交費用:5000元。
※ 低收入戶:
(1)低收入戶學生,可憑證明費用減半(2500元)。
(2)請於報名表單中選填低收入戶之身份,經學校查核後,未符合標準者視為一般生收費。
★請務必確認要報名再填寫,以利校方統計人數。
★填寫前請詳閱下方報名簡章,謝謝家長們的配合!

圖:報名簡章
{{ $t('FEZ012') }}
{{ $t('FEZ003') }} Invalid date
{{ $t('FEZ004') }} 2025-09-04|
{{ $t('FEZ005') }} 138|